The photos you provided may be used to improve Bing image processing services.
Privacy Policy
|
Terms of Use
Can't use this link. Check that your link starts with 'http://' or 'https://' to try again.
Unable to process this search. Please try a different image or keywords.
Try Visual Search
Search, identify objects and text, translate, or solve problems using an image
Drag one or more images here,
upload an image
or
open camera
Drop images here to start your search
To use Visual Search, enable the camera in this browser
All
Search
Images
Inspiration
Create
Collections
Videos
Maps
News
More
Shopping
Flights
Travel
Notebook
Top suggestions for How to Use Normal CDF
Normal CDF
Calculator
Normalcdf
PDF vs
CDF
Normal CDF
Table
CDF
Function
Standard
Normal CDF
Normcdf
CDF for Normal
Distribution
What Is a
CDF
CDF
Statistics
Formula for
Normal CDF
How to Get CDF
From PDF
CDF
Example
CDF
Plot
Inverse
CDF
How to Find CDF
From PDF
Difference Between CDF
and PDF
How to
Find P Value On TI-84
Normal
Distribution Excel
CDF
Stats
Normal CDF
On Calc
Gaussian
CDF
Normal
Probability Calculator
Norm
Inv
PDF and
CDF Graphs
Normal Distribution CDF
Equation
CDF
OFX
MATLAB
CDF
How to
Calculate Normal CDF
CDF
of Lognormal Distribution
CDF Normal
Distribution Rules
PDF CDF Normal
Graph
Normal
Cumulative Distribution Function
invNorm
TI-84
How to Use
Binomcdf
How to
Do Normal CDF
Binomial CDF
TI-83
Casio
Normal CDF
Standarn
Normal CDF
Normal CDF
Notation
Calculate Z-
Score TI-83
Norm.dist
Excel
Norm CDF
T84
Std
Normal CDF
CDF
Calculation
How to Make a Normal
Distribution in Excel
Complementary Standard
Normal CDF
How to Create Normal
Distribution in Excel
Approximately Normal
Distribution
Cumulative Density
Function Table
Explore more searches like How to Use Normal CDF
Distribution
Function
How
Use
Probability
Plot
Curve
Chart
Quantile
Scale
Probability
Notation
Distribution
Plot
Distribution
Equation
Function
Calculator
Graphing
Calculator
Properties
Graph
Meaning
Bivariate
Question
Formula
Plot
Inverse
Format
PDF
MATLAB
Problems
Example
Derivative
Lower
Upper
People interested in How to Use Normal CDF also searched for
Distribution
Formula
Random
Variable
Distribution
Graph
Dist
Why Do
We Use
L Power
Og
Def
Integral
How
Find
Standard
Variable
Meanings
Input
Autoplay all GIFs
Change autoplay and other image settings here
Autoplay all GIFs
Flip the switch to turn them on
Autoplay GIFs
Image size
All
Small
Medium
Large
Extra large
At least... *
Customized Width
x
Customized Height
px
Please enter a number for Width and Height
Color
All
Color only
Black & white
Type
All
Photograph
Clipart
Line drawing
Animated GIF
Transparent
Layout
All
Square
Wide
Tall
People
All
Just faces
Head & shoulders
Date
All
Past 24 hours
Past week
Past month
Past year
License
All
All Creative Commons
Public domain
Free to share and use
Free to share and use commercially
Free to modify, share, and use
Free to modify, share, and use commercially
Learn more
Clear filters
SafeSearch:
Moderate
Strict
Moderate (default)
Off
Filter
Normal CDF
Calculator
Normalcdf
PDF vs
CDF
Normal CDF
Table
CDF
Function
Standard
Normal CDF
Normcdf
CDF for Normal
Distribution
What Is a
CDF
CDF
Statistics
Formula for
Normal CDF
How to Get CDF
From PDF
CDF
Example
CDF
Plot
Inverse
CDF
How to Find CDF
From PDF
Difference Between CDF
and PDF
How to
Find P Value On TI-84
Normal
Distribution Excel
CDF
Stats
Normal CDF
On Calc
Gaussian
CDF
Normal
Probability Calculator
Norm
Inv
PDF and
CDF Graphs
Normal Distribution CDF
Equation
CDF
OFX
MATLAB
CDF
How to
Calculate Normal CDF
CDF
of Lognormal Distribution
CDF Normal
Distribution Rules
PDF CDF Normal
Graph
Normal
Cumulative Distribution Function
invNorm
TI-84
How to Use
Binomcdf
How to
Do Normal CDF
Binomial CDF
TI-83
Casio
Normal CDF
Standarn
Normal CDF
Normal CDF
Notation
Calculate Z-
Score TI-83
Norm.dist
Excel
Norm CDF
T84
Std
Normal CDF
CDF
Calculation
How to Make a Normal
Distribution in Excel
Complementary Standard
Normal CDF
How to Create Normal
Distribution in Excel
Approximately Normal
Distribution
Cumulative Density
Function Table
1200×630
sebhastian.com
The Normal CDF Calculator | sebhastian
1215×1215
r-lang.com
Quick Normal CDF Calculator
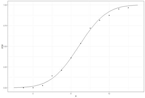
1024×938
statology.org
How to Use the Normal CDF in R (With Examples)
1024×1004
statology.org
How to Use the Normal CDF in R (With Examp…
Related Products
Distribution Calculator
Standard Normal CDF Table
Probability Density Function
1248×868
statology.org
How to Calculate & Plot the Normal CDF in Python
2560×2557
statology.org
How to Use the Normal CDF in R (With Exam…
454×233
muslinoble.weebly.com
Normal cdf - muslinoble
2115×1146
mokasineye.weebly.com
Normal cdf formula - mokasineye
367×414
mokasineye.weebly.com
Normal cdf formula - mokasineye
1200×600
github.com
GitHub - distributions-io/normal-cdf: Normal distribution cumulative ...
1280×720
holoserbeta.weebly.com
Normal cdf formula - holoserbeta
985×542
holoserbeta.weebly.com
Normal cdf formula - holoserbeta
Explore more searches like
How to Use
Normal CDF
Distribution Function
How Use
Probability Plot
Curve Chart
Quantile Scale
Probability Notation
Distribution Plot
Distribution Equation
Function Calculator
Graphing Calculator
Properties
Graph
500×364
pingera.weebly.com
Normal pdf vs cdf - pingera
768×1024
scribd.com
Normal CDF | PDF
665×1036
researchgate.net
comparison of observed cdf …
1314×766
statology.org
Fast-Track Normal CDF Calculations Without the Jargon
320×320
researchgate.net
7 Example of empirical CDF with true CDF for th…
320×320
researchgate.net
7 Example of empirical CDF wit…
320×320
researchgate.net
7 Example of empirical CDF wit…
589×960
researchgate.net
comparison of observed cdf …
552×122
jennessent.com
Jenness Enterprises - Statistical Distributions; Cumulative ...
700×97
chegg.com
Solved Use the standard normal cdf table to find the | Chegg.com
727×391
blog.itdxer.com
Approximate Standard Normal Distribution CDF
746×561
researchgate.net
The cdf (solid) of a standard normal distribution and the cdf of its ...
640×640
researchgate.net
The cdf (solid) of a standard normal distribution and th…
425×426
researchgate.net
Scaled version of the logistic CDF superposed …
1054×712
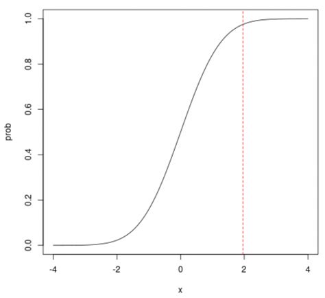
Stack Exchange
Fitting a normal CDF using proportion data - Cross Validated
700×190
chegg.com
Solved Question 3 (Use the Standard Normal Distribution CDF | Chegg.com
930×770
chegg.com
Solved 2 Standard Normal CDF F(2) 1.0000 0.6103 - a) b)c 3 …
594×594
ResearchGate
Points chosen on normal CDF | Download Scientifi…
People interested in
How to Use
Normal CDF
also searched for
Distribution Formula
Random Variable
Distribution Graph
Dist
Why Do We Use
L Power Og
Def
Integral
How Find
Standard
Variable Meanings
Input
850×405
researchgate.net
Figure A14. Empirical CDF versus standard normal CDF for US Corp ...
1520×800
calculatorshub.net
Norm CDF Calculator Online
584×323
researchgate.net
Group a normal cdf into equal probabilities. | Download Scientific Diagram
937×374
datascience.oneoffcoder.com
9. PDFs and CDFs — Data Science Topics 0.0.1 documentation
768×1024
scribd.com
Lec 10 Normal CDF JB Multi Coll 0405…
Some results have been hidden because they may be inaccessible to you.
Show inaccessible results
Report an inappropriate content
Please select one of the options below.
Not Relevant
Offensive
Adult
Child Sexual Abuse
Feedback